Universal Design for Learning principles (the use of multiple forms of representation, expression and engagement for learning) allows teachers to break free from the typically narrow methods of teaching mathematics. Additionally, incorporating UDL into instructional design has the potential to change instruction at its root, disrupting the processes by which students come to be labeled as unable to learn mathematics. Researchers kept these concepts in mind when designing classroom tasks. They integrated the concepts of numbers, patterns, shapes and space within the already-established program of studies. They also mapped tasks, activities and assessments to specific outcomes in that program. The goal was to create rich, robust math tasks, or investigations, that achieve the following:
- The tasks are accessible to all students, yet invites them to be challenged at the highest levels.
- Students are involved in speculating, explaining, and interpreting their mathematical studies
- The promotion of discussion and questioning.
- The encouragement of originality and invention A good task, or investigation, is designed to involve all students over a period of time, not just during a single lesson. Inviting such activities in the classroom means math becomes more meaningful, engaging and enjoyable.
The first task, or investigation the class dealt with lines, shapes and spaces. Students were encouraged to take digital photos of each, both within and outside of the classroom. The images were downloaded on the students’ laptops, and students had to decide which one, two and three-dimensional images they would choose to drag into a Word document, where the images were then analyzed and measured.
It’s interesting to note that as students began this unit of study on geometry, they were able to list various aspects such as area, perimeter and volume, but when prompted to consider what a measure such as area might be used for, or how one could be sure a line was actually straight, the students were silent. For the researchers, this was perplexing, as many of the students lived on farms, where planting, tilling and harvesting is part of their existence. Researchers were therefore interested in how they had – or had not – made connections between the geometry they studied in school and their personal lives.
For more on Lines, Shapes and Spaces, see the Lessons tab.

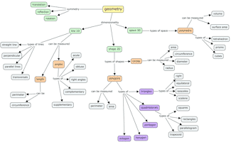
During the first week of the study, students were provided with a concept map, which illustrated how various ideas in geometry are related. It also helped researchers and the teacher to design the learning tasks and map relevant general learner expectations to the program of studies.
Initially, the maps were filed away in binders, but it soon became apparent this was an important resource for the students’ learning. It was used daily as an anchor to their understanding, allowing them to see where they had been, where they might go, and how different concepts are connected.
Galileo’s Intelligence Online website (no longer active) was also used for the students’ benefit, allowing them to get their assignments and learning resources. At first, this was a confusing concept for the students, but by the second week, they became comfortable with using the site to clarify, adjust and confirm their understanding of the study, and it allowed them to take charge of their own learning.










